2026年世界杯将在美国、加拿大、墨西哥联合举办,目前已有16支球队拿到了参赛资格,包括亚洲区的日本、韩国、伊朗、澳大利亚、乌兹别克斯坦、约旦,还有2个直通名额,将在下个月中旬产生,国足则是再一次无缘,也是自2002年之后连续缺席。

比起无缘世界杯,国足新任主帅到现在还没有确定下来,这样的选帅效率也让足协受到了外界的质疑。
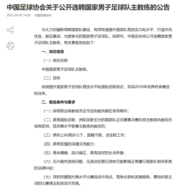
现在足协发布了一则官方公告,就是发布公开招聘国足主帅的公告,目标持续提升国家男子足球队竞技水平和国际足联排名,以及完成2030年世界杯的参赛目标任务。对于有意参与选聘的候选教练员,最晚报名是2025年9月20日。
尽管国足无缘世界杯,但球迷还是非常关注选帅,因为将对国足的下一届世预赛成绩产生直接影响。
当然,足协对于选帅也有条件和要求,在官方公告中特别强调了七个标准:

可以说,以上7大标准非常合理,体现出了足协对于本次选帅的重视,也深知随随便便确定新帅之后导致球队成绩不佳所带来的社会舆论压力。
参考足协换帅的频率和时间,国足新帅确实属于一个“高危”的职位,但依然非常抢手。

据《北青体育》的报道,虽然此次选帅不限候选人国籍,但从各方反映情况看,足协仍将大概率选用来自欧美,年龄不超过60岁的外籍教练员接手国足。目前,足协已经接到了多份有意执教的候选教练员资料,国足帅位依然是“香饽饽”。
对此,国内球迷也是进行了热议:
——滕哈格:机会来了!条条都合适
——支持高洪波,不必高薪请外教。那些钱可以盖很多球场了
——可惜我没有教练证,不然我也报名了,反正结果是一样的,谁也赢不了
——就现在国足这水平,能把实况里的技战术吃透都不容易了,还现代高水平技战术呢
——选个南美的主教练,这次不要欧洲的,南美足球作风彪悍,适合国足,选个巴西,阿根廷,或乌拉圭
——国内有教练证的随机抽取一位来当国足主帅就行了,省下点钱投给青训,期待下一辈人吧
足协要求国足新帅年龄不超过60岁,意味着侧面拒绝了62岁的穆里尼奥、61岁的克林斯曼、65岁的勒夫等世界名帅,另外55岁滕哈赫、55岁索斯盖特、51岁卡纳瓦罗、52岁索尔斯克亚、49岁范尼等教练员都符合这个年龄标准。

值得一提的是,滕哈赫上周刚被勒沃库森提前解雇,还有索尔斯克亚前不久也被土超球队贝西克塔斯解雇,另外卡纳瓦罗一直赋闲在家。
根据计划,国足将在下个月进行两场国际热身赛,新任主教练大概率将会确定下来,也就一个月的时间,大概率是欧洲50到60岁左右的二流名帅,将成为帮助国足重返世界杯的救世主。